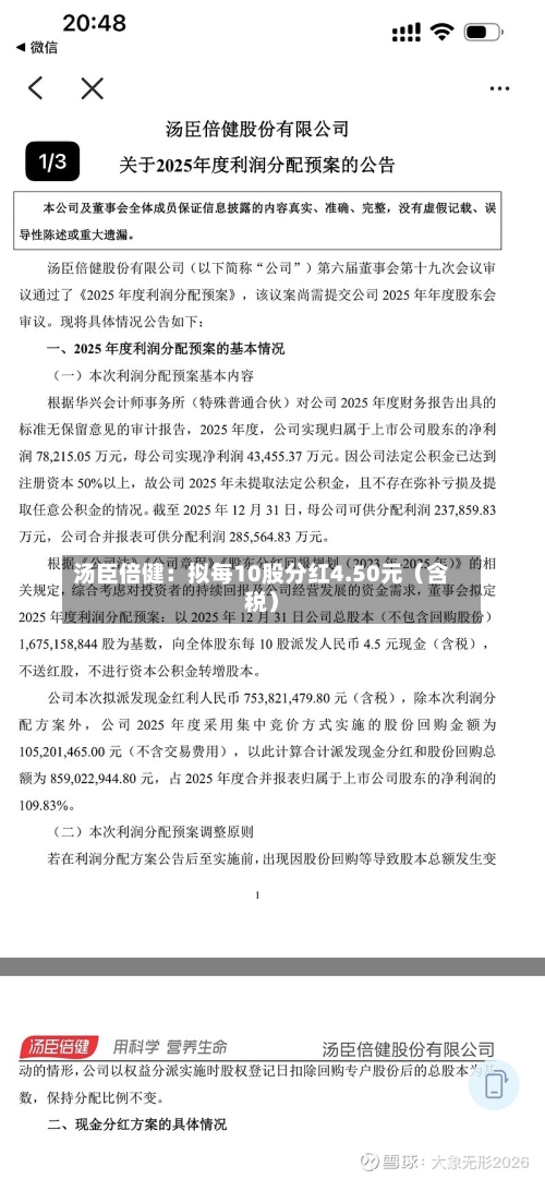
汤臣倍健:拟每10股分红4.50元(含税)

证券日报网讯 4月13日,汤臣倍健发布公告称 ,公司2025年年度权益分派方案为:以公司现有总股本剔除已回购股份后的1,675,158,844股为基数 ,向全体股东每10股派发人民币4.50元现金(含税)。本次权益分派股权登记日为:2026年4月20日,除权除息日为:2026年4月21日 。

(文章来源:证券日报)


证券日报网讯 4月13日,汤臣倍健发布公告称 ,公司2025年年度权益分派方案为:以公司现有总股本剔除已回购股份后的1,675,158,844股为基数 ,向全体股东每10股派发人民币4.50元现金(含税)。本次权益分派股权登记日为:2026年4月20日,除权除息日为:2026年4月21日 。

(文章来源:证券日报)
