方一天离任官宣!万家基金“换帅”:老将陈广益升任董事长 “投研派”莫海波出任总经理

大学知识 0 8

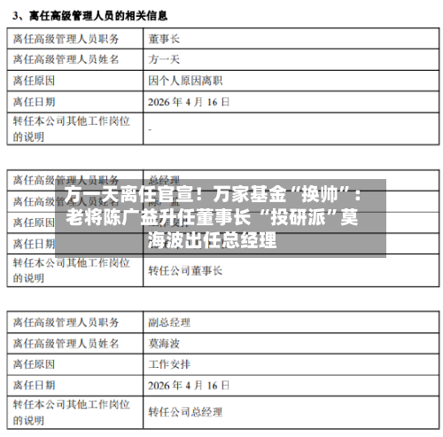
  4月17日 ,万家基金发布董事长及高级管理人员变更公告,掌舵公司长达11年的董事长方一天因个人原因正式离任,离职日期为2026年4月16日。与此同时 ,公司原总经理陈广益转任董事长 ,原副总经理莫海波升任总经理 。此次管理层新老交替,标志着万家基金进入新的发展阶段。

方一天离任官宣!万家基金“换帅”:老将陈广益升任董事长 “投研派	”莫海波出任总经理-第1张图片

  方一天掌舵万家基金11年:规模从124亿增至5982亿,非货规模迈入前1/3梯队

方一天离任官宣!万家基金“换帅”:老将陈广益升任董事长 “投研派”莫海波出任总经理-第2张图片

  公开资料显示 ,方一天,中共党员,大学学历 ,曾先后在上海财政证券公司 、中国证监会系统工作。2014年10月加入万家基金管理有限公司,自2015年2月17日起担任总经理,2015年7月23日起兼任董事长 。期间 ,他还在2020年8月至2021年3月代任总经理 。至此次离任,方一天在万家基金核心管理岗位上已耕耘超过11年。

  在其掌舵期间,万家基金实现了跨越式发展。Wind数据显示截至2026年4月16日 ,万家基金管理总规模从124.40亿元跃升至5982.47亿元,增长48倍;非货币基金规模从77.62亿元增至1547.29亿元,增长近20倍 。分类型看 ,货币市场型基金规模从46.78亿元飙升至4435.18亿元 ,增长94.8倍,成为公司规模增长的核心驱动力。债券型基金规模从18.17亿元增至686.80亿元,增长37.8倍;混合型基金从14.70亿元增至489.47亿元 ,增长33.3倍;股票型基金从44.76亿元增至294.67亿元,增长6.58倍。尤其值得一提的是,公司在ETF业务上实现了从零到一的突破 。非货币ETF规模从0.07亿元飙升至225.74亿元 ,ETF产品数量从1只扩展至24只。此外,QDII和FOF产品也实现了从无到有,规模分别达到30.27亿元和46.08亿元。

  产品数量方面 ,公司管理的基金总数从18只扩展至200只,增长11倍;非货币产品从15只增至195只 。其中,混合型基金数量从2只增至76只 ,增长38倍;指数型基金从4只增至57只。行业排名上,万家基金非货币规模排名从2015年初的53/94跃升至33/163,成功迈入行业前三分之一梯队。

  公司在公告中对方一天给予了高度评价:“方一天先生在担任公司董事长期间 ,勤勉尽责、恪尽职守 ,为公司战略发展、人才培养 、治理提升和稳健运营做出了重大贡献,公司特致以诚挚敬意和衷心感谢! ”

  新领导班子:陈广益“老将 ”升任董事长 莫海波“绩优则仕”接棒总经理

  接任董事长职务的陈广益,是万家基金的“元老级”人物 。公开资料显示 ,陈广益,中共党员,硕士研究生。曾任职于兴证全球基金运作保障部 ,2005年3月加入万家基金,历任运作保障部副总监 、基金运营部总监、交易部总监、公司总经理助理等职,2019年6月起任首席信息官 ,2021年3月起任公司董事 、总经理。此番转任董事长,体现了董事会对其管理能力与忠诚度的充分认可 。 

  新任总经理莫海波同样拥有丰富的投研背景 。莫海波,致公党党员 ,硕士研究生。曾任财富证券资产管理部分析师、中银国际证券证券投资部研究员、投资经理等职。2015年3月加入万家基金,同年5月起担任基金经理,历任投资研究部总监 、公司总经理助理 ,2022年8月起任公司副总经理 。此次升任总经理 ,属于典型的“绩优则仕 ”。 

  Wind数据显示,莫海波投资经理年限达10.96年,历任管理13只基金 ,在任管理6只基金,总规模127.02亿元。截至2026年4月16日,其管理公募产品年化回报达15.26% ,大幅跑赢同期沪深300指数 。代表产品万家品质生活A自2015年8月管理至今,任期总回报高达619.85%,年化回报20.25% ,在同类580只基金中排名第5位。

  在2025年基金年报中,莫海波对AI与游戏行业的结合表达了乐观预期。他认为,AI正将游戏行业从B端降本增效推向C端技术与生态潜力开发 ,估值有望提振 。前期AI已在美术、代码、测试等环节显著提效;进入2026年,核心催化来自AI编辑器的C端渗透 、AI玩法迭代与AI创业团队推出新游戏的周期共振。目前游戏龙头公司估值处于历史低位,结合AI产品创新周期 ,有望迎来估值与业绩的双升。

  方一天的离任标志着万家基金一个时代的结束 。在其掌舵期间 ,公司完成了从中小型基金公司向千亿级中型公司的跨越。有报道称,放一天下一站或将接任华安基金总经理职务,接替即将到龄退休的张霄岭。新管理层“陈广益+莫海波”能否在激烈的行业竞争中延续增长势头 ,公司各项业务能否保持高增长态势,新管理层“陈广益+莫海波”组合能否在激烈的行业竞争中延续增长势头,公司主动权益与ETF业务能否迎来更大发展 ,我们将持续关注 。

相关推荐: